blender这款软件是一款非常著名的动画设计工具,其中有非常多的功能可以帮助到用户进行动画的设计和制作,在生活中有很多从事相关工作的用户会需要通过这款软件来制作动画,那么通过这款软件完成动画制作之后,可以将制作的动画导出保存为视频文件,只是一些刚开始接触这款软件的用户还不知道要如何操作导出保存视频,那么接下来小编就跟大家分享一下blender导出保存视频的操作方法吧,有需要的朋友不妨一起来看看,希望这篇方法教程能够对大家有所帮助。

1.首先我们打开软件并打开一个模型项目之后,点击操作台中的物体选项,在出现的列表中选择动画这个选项,再选择它后面的插入关键帧选项。

2.点击插入关键帧选项之后,选择想要插入的关键帧的选项,在打开的列表中选择自己需要的即可,如下图中所示。

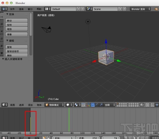
3.完成关键帧的插入操作之后,在下方的动画时间轴上面就可以看到一条黄色的竖线了,如下图中所示。

4.之后我们就根据自己的需求,在关键帧位置调整动画的效果,可以重复插入多个关键帧来分配动画效果。

5.完成动画效果的设置之后,我们点击右边数显选项中的渲染这个功能图标,如下图中所示。

6.点击渲染图标之后,在右下方的输出模块中,可以看到有一个设置渲染输出保存路径的选项,我们根据自己的需求设置路径即可。

7.设置好渲染路径之后,还可以选择我们导出保存动画视频文件的格式,默认是PNG格式的,我们想要什么格式就点击什么格式即可。

8.最后我们点击软件界面上方的渲染选项,点击之后在上方找到渲染动画这个选项,或者可以按下键盘Ctrl+F12这个组合快捷键,点击开始按钮即可开始渲染导出视频文件。

使用上述教程中的操作方法我们就可以在使用blender这款软件的时候导出视频文件,还不知道要如何操作的朋友赶紧试一试,希望能够帮助到大家。

