今日为你们讲解的文章是关于C4D的,你们知道C4D中如何使用锥化效果器制作一个简单屋顶呢?下文就为你们带来了C4D中使用锥化效果器制作一个简单屋顶的具体操作方法。

1、新建立方体;

2、新增-锥化;

3、调节立方体的分段数,并将锥化效果器放在立方体的子级;

4、改变锥化属性-强度、弯曲;


5、再添加一些细节(内部积压+挤压),加材质,可得到一个简单的屋顶;

按照上文分享的C4D中使用锥化效果器制作一个简单屋顶的具体操作方法,你们自己也赶紧去试试吧!

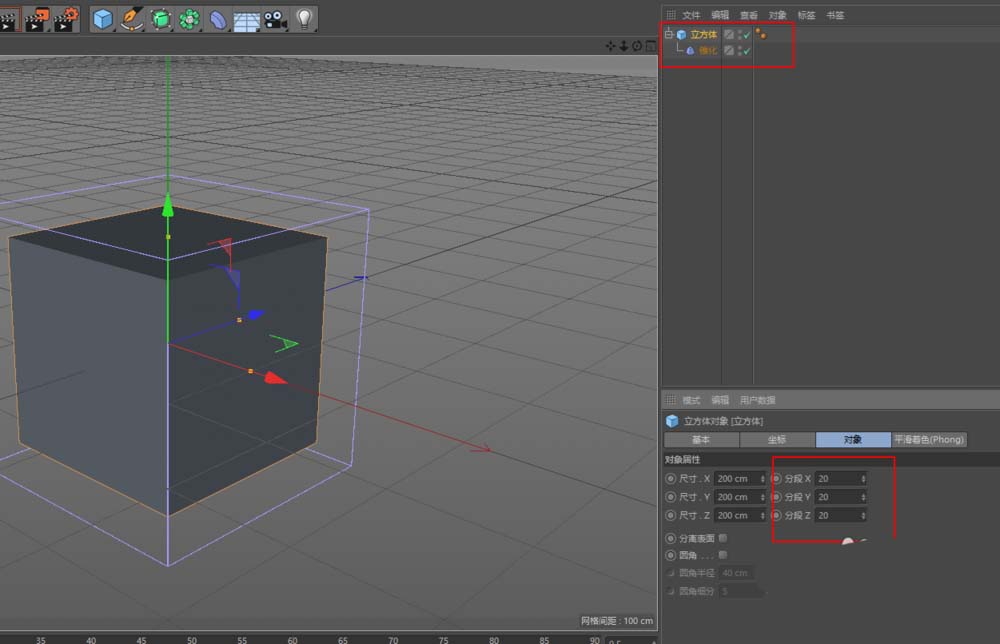
今日为你们讲解的文章是关于C4D的,你们知道C4D中如何使用锥化效果器制作一个简单屋顶呢?下文就为你们带来了C4D中使用锥化效果器制作一个简单屋顶的具体操作方法。

1、新建立方体;

2、新增-锥化;

3、调节立方体的分段数,并将锥化效果器放在立方体的子级;

4、改变锥化属性-强度、弯曲;


5、再添加一些细节(内部积压+挤压),加材质,可得到一个简单的屋顶;

按照上文分享的C4D中使用锥化效果器制作一个简单屋顶的具体操作方法,你们自己也赶紧去试试吧!
相关文章:
网公网安备:皖ICP备2020019022号-8 Copyright ¢ 2020-2025 Powered by V1.8 All Rights Reserved 技术支持:乐呵呵网
声明:本站所有资源以学习为主