Blender怎么切割模型,很多用户都遇到了这个问题,那么该如何解决呢?请看乐呵呵网小编给大家带来的,希望对您有所帮助!

我们需要先在blender中打开自己的模型。

然后我们进入“编辑模式”。

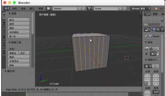
接着我们按“Ctrl+R”键,鼠标在选中的模型上移动就会出现均分的红线。

这时我们可以直接输入数字比如“2”,就是两根均分线三等分。
Blender相关攻略推荐:
Blender怎么插入面?
blender怎么制作蜂窝网格?制作蜂窝网格的步骤一览
Blender怎么去除阴影?Blender去除阴影步骤详解

然后我们也可以“鼠标中间”的滚动增加减少均分线,或者“pgup/pgdn”按键增减均分线,完成后可以“鼠标左右键”或者“enter键”进行确认。


还有一种切割方式,可以按“K”键,然后在模型上鼠标点击连线切割,这样更灵活,可以凭着感觉随意切割,完成后直接“enter”回车完成。


喜欢小编为您带来的Blender切割模型方法介绍吗?希望可以帮到您~更多相关内容尽在IE浏览器中文网站!

