对于想要自学3D建模的小伙伴来说,Cinema 4D是一款比较好用的入门软件,不过想要学好它也需要耐心逐步掌握相关的操作技巧,今天小编就来告诉大家物体对象的变形方法吧。
方法/步骤
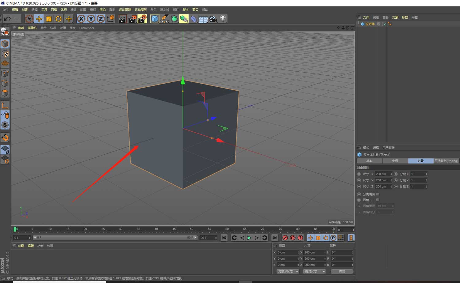
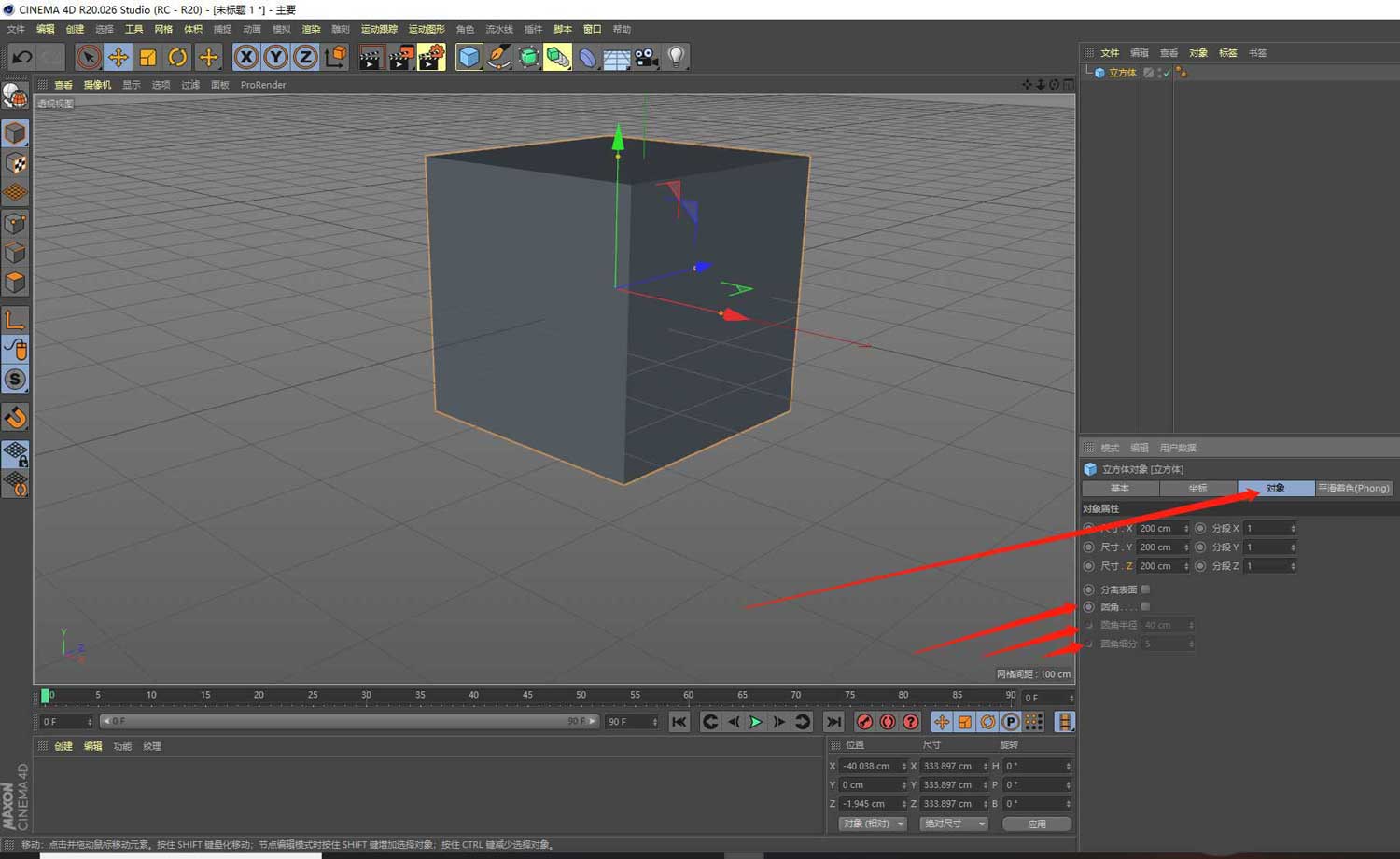
1、启动Cinema 4D,点击【立方体】,点击【立方体】创建一个立方体对象


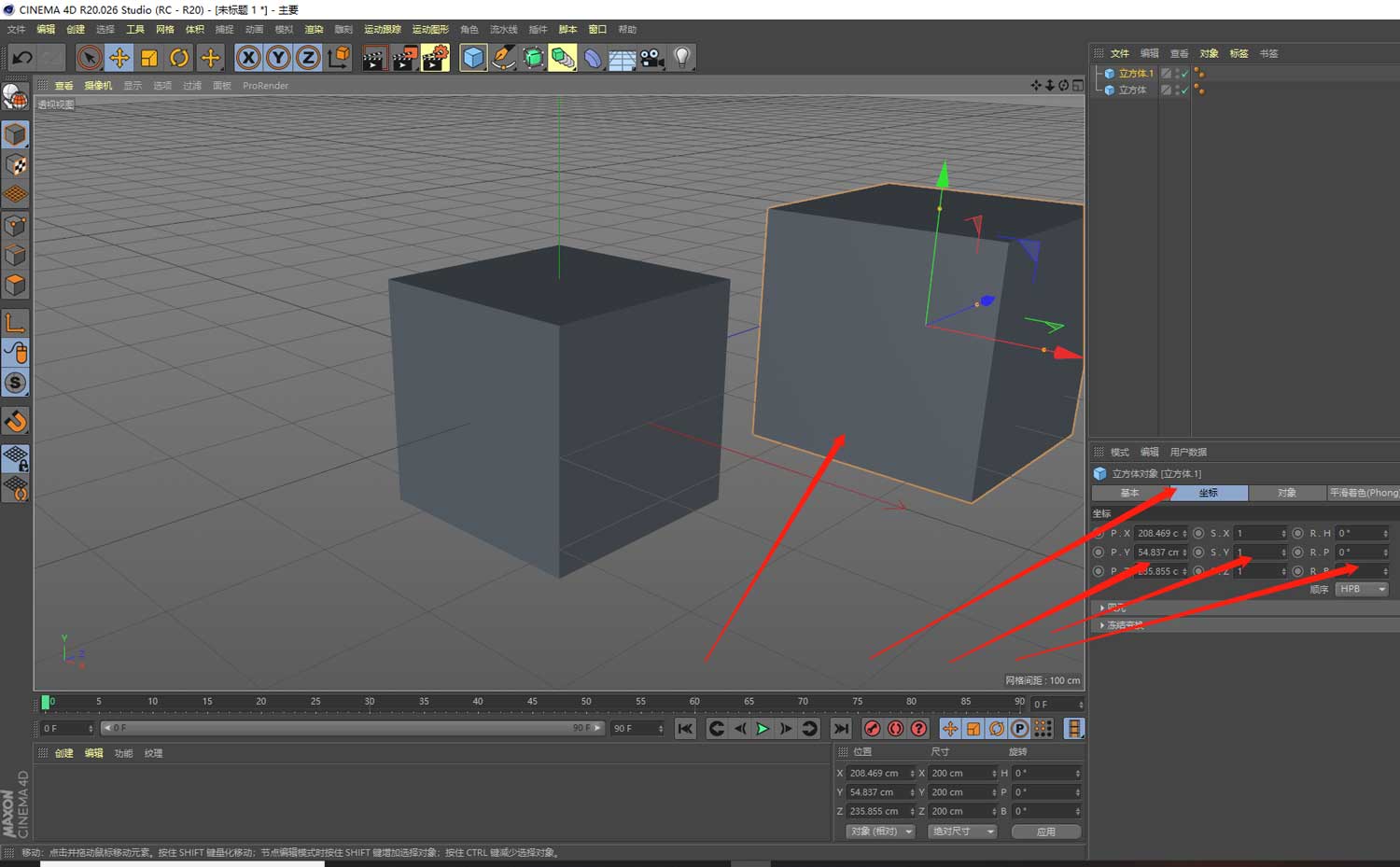
2、【建立子对象】点击对象,按【ctrl】+鼠标【左】键,复制一个子物体,拉出即可,具体位置可在【属性】面板上调节【坐标】值和【角度】值

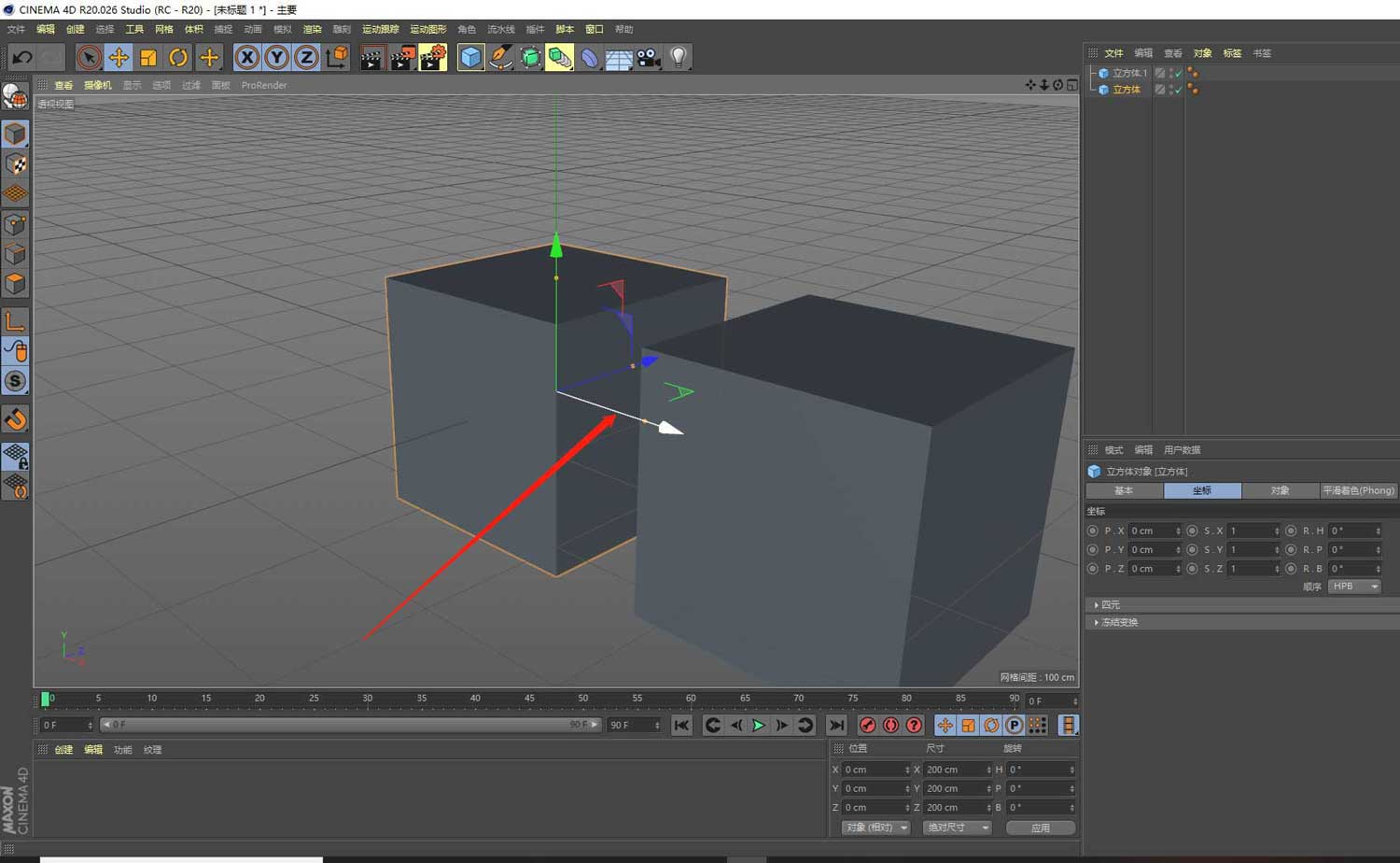
3、如果需要以【坐标轴】为轴同轴,可选中需同轴的坐标轴(变成白色即为选中),同第二步拉出即可

4、【移动对象】选取对象,选中坐标轴,按住鼠标【左键】可以沿选中坐标轴平移,选中角标,则可以任意方向进行移动。

5、选取对象,选中角标,按住鼠标【左键】可以沿选中坐标轴平移,则可以任意方向进行移动。

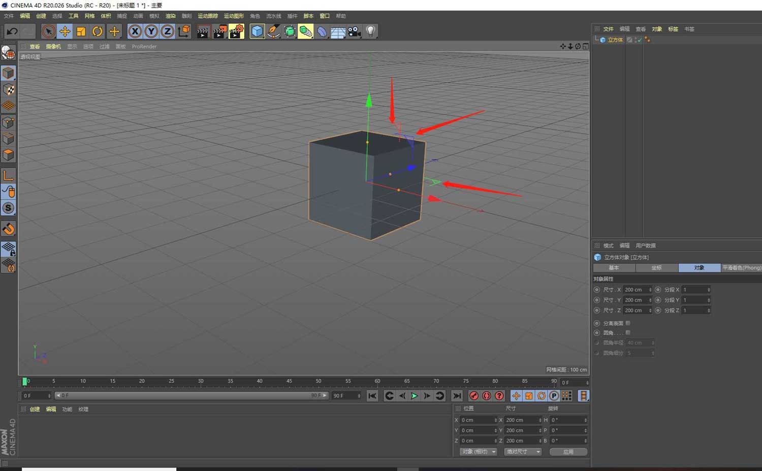
6、【对象变形】选中对象,坐标轴上出现3个【小黄点】,点选小黄点,可沿坐标轴进行【拉伸】或【压缩】,如果按住数字【5】,则可以同时三个方向进行【拉伸】或【压缩】变形

7、在【对象】面板上,点选【圆角】,则可以对立方体进行倒圆角,调整【圆角半径】和【圆角细分】,则可以出现不同形状。


以上就是C4D对象变形技巧的全部内容了,乐呵呵网为您提供最好用的软件教程,为您带来最新的软件资讯!

