blender骨骼控制器显示样式怎么设置?一起来了解一下吧
1、打开blender窗口,创建一个模型。

2、我们在模型下面需要创建一个骨骼作为控制用,但是骨骼都长一样不好分辨,所以我们可以给骨骼“自定义形状”。

3、我们在场景中创建一个“圆环”。

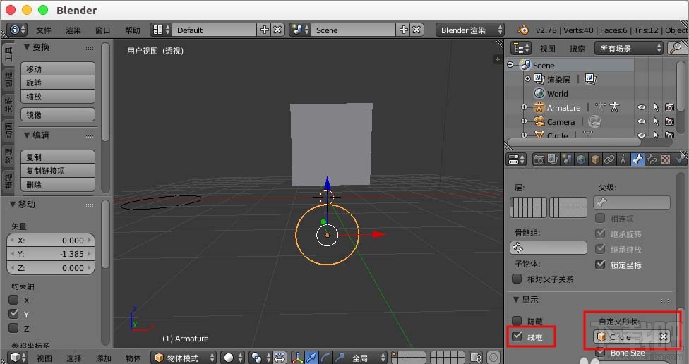
4、我们选中“骨骼”,右边属性中也切换到“骨骼”选项。

5、在里面找到“自定义形状”选择“Circle(圆环)”,勾选“线框”,我们发现骨骼就变成圆环的形状了。

6、如果我们要改变这个骨骼圆环的朝向,又不改变骨骼的坐标,可以旋转左边的圆环,像“rx90”,围绕x旋转90度。

7、然后我们再“物体”--“应用”--“旋转&缩放”,这样我们自定义骨骼圆环显示的方向就改变了。

8、如果没有勾选“线框”,圆环可能不显示,我们可以在右边的场景中进行选中,然后在骨骼中勾选线框。


