blender文字模型变碎块效果如何制作?一起来和我学学
1、创建“文本”,然后设置“几何数据”。

2、创建一个“立方体”放在一旁。

3、选择“文本”,然后“alt+c”选择“曲线/融球/曲面/文字转网格”。

4、选择“文本”, 添加“粒子系统”。

5、自发光中的“Number”设置“5000”以上(越多越细腻但是看电脑计算能力),起始设置“0”,生命周期“100”,结束设置“2”,选择“面(或者体积)”,选择“随机”。底部设置到帧“1”就能看到如下的效果。

6、在“渲染”中选择“物体”,副本物体选择“Cube”,设置尺寸随机尺寸。

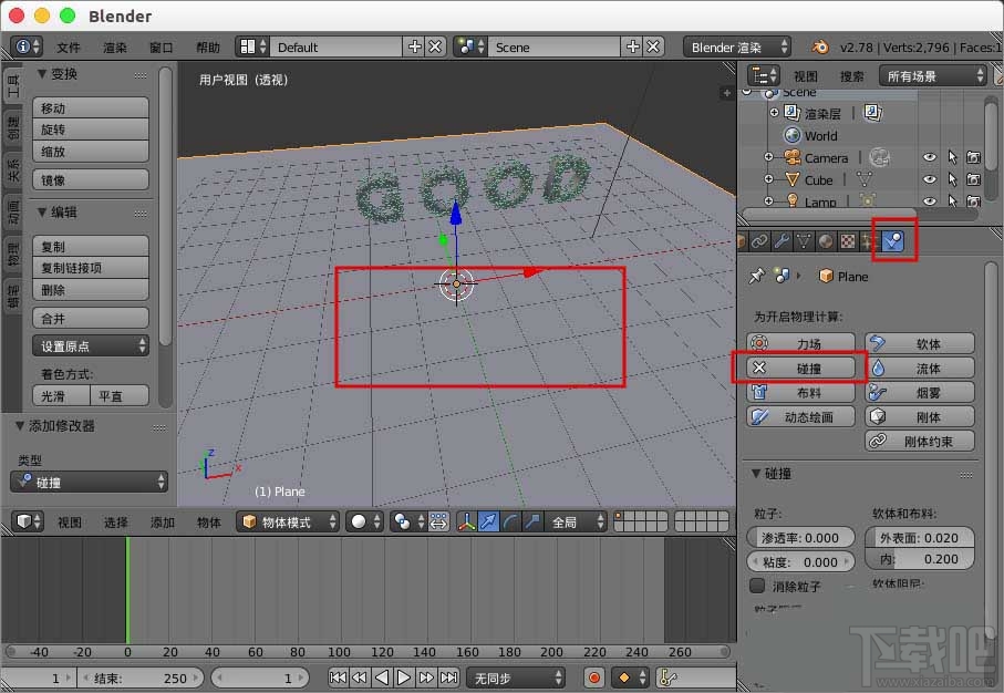
7、创建一个“平面”作为地面,添加物理“碰撞”。

8、创建一个“空物体”,添加“力场”,类型选择“紊流”。

9、选择“Cycles渲染”,添加材质,面选择“透明BSDF”。

10、颜色中RGB都设置“1”,A设置“0”。

11、现在我们shift+z渲染预览下,看看文字效果。

12、alt+a播放动画,我们就会得到文字变碎块飘散的效果,可以自己调节自己需要的效果。


