发现自己的陪我APP级数很低,你们知道如何快速升级陪我APP吗?下文就为大伙带来了陪我APP中快速升级的具体步骤介绍。

1、陪我APP中怎么快速升级 陪我APP中快速升级的具体方法说明,首先选择创建找到升级的方法。

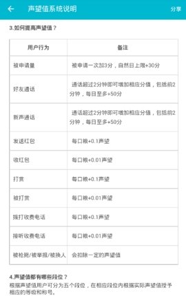
2、可以获得声望来升级等级。

3、以下就是提高声望值的方法。

根据上文为你们分享的陪我APP中快速升级的具体步骤介绍,你们自己也赶紧去试试吧!

发现自己的陪我APP级数很低,你们知道如何快速升级陪我APP吗?下文就为大伙带来了陪我APP中快速升级的具体步骤介绍。

1、陪我APP中怎么快速升级 陪我APP中快速升级的具体方法说明,首先选择创建找到升级的方法。

2、可以获得声望来升级等级。

3、以下就是提高声望值的方法。

根据上文为你们分享的陪我APP中快速升级的具体步骤介绍,你们自己也赶紧去试试吧!
相关文章:
网公网安备:皖ICP备2020019022号-8 Copyright ¢ 2020-2025 Powered by V1.8 All Rights Reserved 技术支持:乐呵呵网
声明:本站所有资源以学习为主