很多的用户都在使用C4D,不过你们了解C4D物体对象如何更换颜色吗?在此篇文章内就带来了C4D中物体对象更换颜色的具体操作流程。

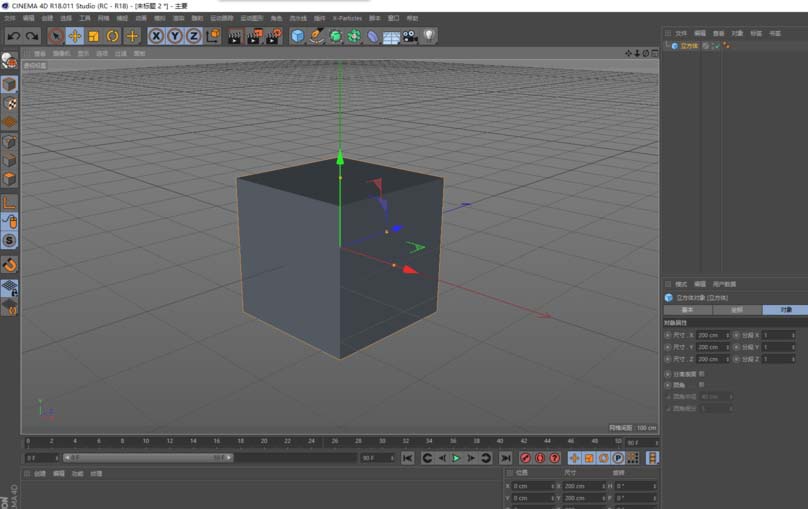
1、新建一个对象;

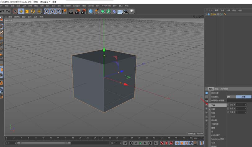
2、选择工程;

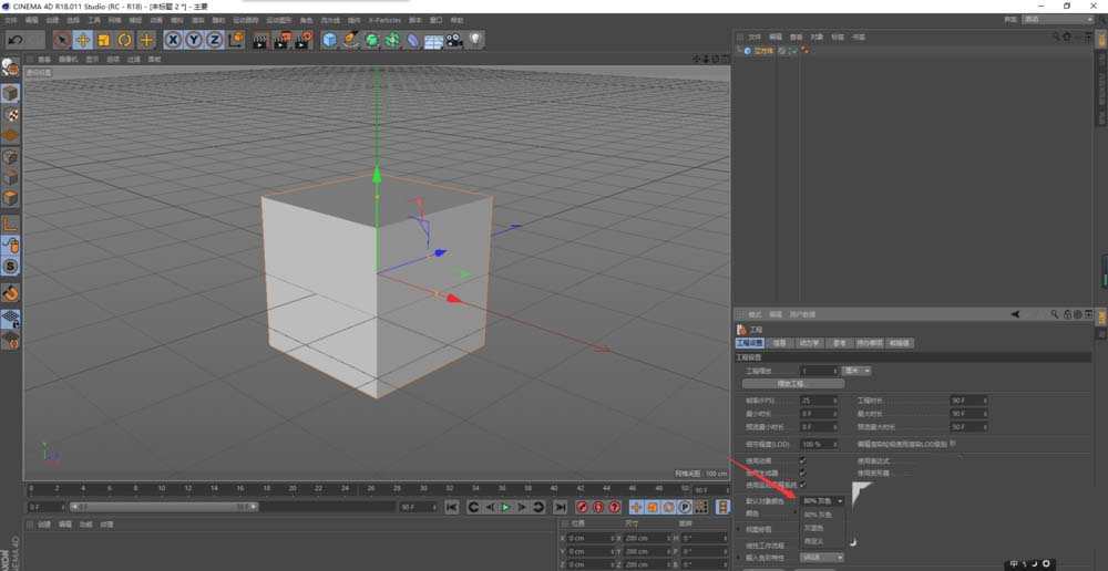
3、这是80%灰色;

4、调出自定义;
5、这是颜色面板;

看完了上文分享的C4D中物体对象更换颜色的具体操作流程,你们是不是都明白啦!

很多的用户都在使用C4D,不过你们了解C4D物体对象如何更换颜色吗?在此篇文章内就带来了C4D中物体对象更换颜色的具体操作流程。

1、新建一个对象;

2、选择工程;

3、这是80%灰色;

4、调出自定义;
5、这是颜色面板;

看完了上文分享的C4D中物体对象更换颜色的具体操作流程,你们是不是都明白啦!
相关文章:
网公网安备:皖ICP备2020019022号-8 Copyright ¢ 2020-2025 Powered by V1.8 All Rights Reserved 技术支持:乐呵呵网
声明:本站所有资源以学习为主