今日小编讲解的教程是关于c4d的,你们知道使用c4d如何绘画出沙发吗?下文就带来了使用c4d绘画出沙发的具体操作步骤。

1、先从沙发的最大外形,扶手的轮廓开始。建立一圆盘,其分段参数
2、将圆盘C掉后,在边模式下,对圆盘的边进行挤压、缩放、和移动。调整成扶手的截面轮廓。



3、选中调整后圆盘的所有面,进行挤压;不用选封顶,现在只做扶手的一边。

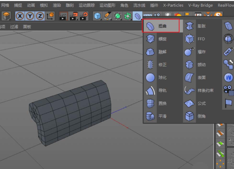
4、对挤压出来的扶手添加变形器“扭曲“,调整其强度为:90,如果弯曲不够圆滑可以在转折处添加结构线。

5、有了弯曲这部分的结构,将当前状态转为对象;将模型的坐标移到和世界坐标相重合,进行对称得到完整的扶手结构。

6、沙发基座的创建。建一立方体,调整到大小合适放置在沙发的一侧;C掉后,对边进行调整,与扶手转弯处要进行相应的倒角;因基座要进行合并对称,所以在对称面处要删除连接的面。这样基座就完成了。


7、沙发软包的创建。选用立方体,调整到可以合适放置在沙发一侧后(这立方体大面上要加线如 图 所示),C掉;选中面内的点进行倒角,再选中倒角后的中心点,在细分曲面下对点进行向下移动,得到软包的缝线效果。对单个软包进行对称,得到另一侧的软包。


8、沙发脚部的创建。创建样条矩形,并对矩形进行放样;通过调整方样子级中的矩形得到沙发脚的形状;再通过对称两次得到四个脚。

9、沙发靠背及抱枕的创建。建一立方体,在细分曲面下对其进行卡线;再选中最外边的点进行缩放调整,得到大致的形状;将细分的对象C掉,在点模式下通过笔刷的涂抹模型,进行不规则的调整,得到靠背及抱枕的模型。

根据上文讲解的使用c4d绘画出沙发的具体操作步骤,你们是不是都学会啦!

