今日为你们带来了的教程是关于的3dmax,你们晓得使用3dmax如何制作桌子吗?下文就为你们带来了3dmax设计出桌子的具体操作步骤。

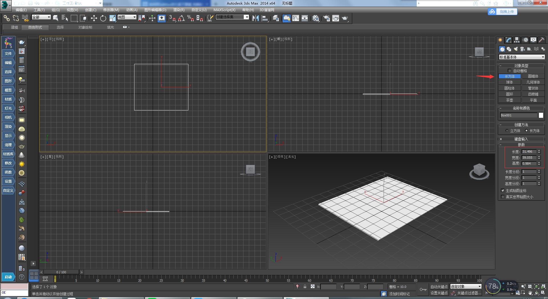
1、首先打开3dmax,然后点击右侧的创建面板的“标准基本体”中的“长方体”工具,在顶视图中绘制一个长方体,再根据需求设置一下参数,这里将长宽高设置为800mm,1500mm,25mm

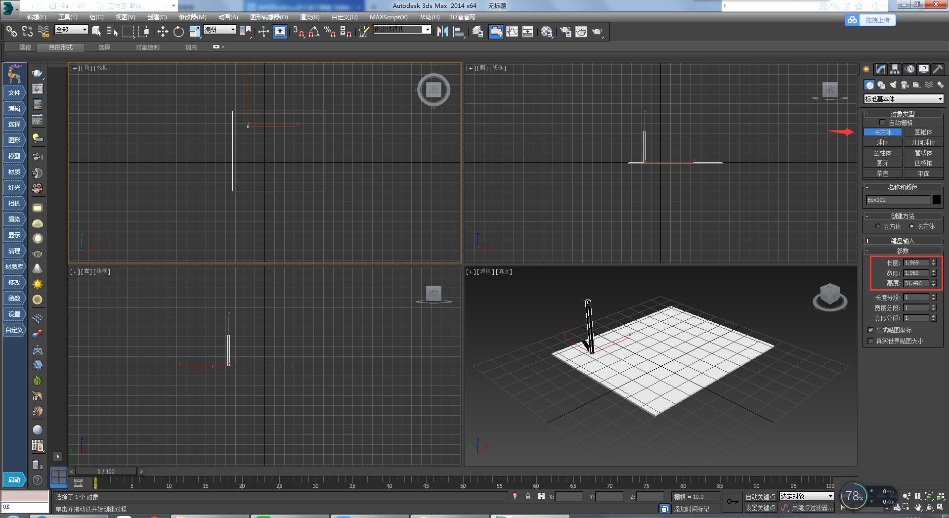
2、再绘制一个长方体,将长宽高设置为50mm,50mm,800mm,然后拖动到合适的位置

3、按下F5约束到X轴,然后按住Shift键,接着往右拖动小长方体,使该长方体向右边紧贴着桌面右边沿,再按下空格键锁住,然后用鼠标左键点击小长方体,再点击右键选择“移动”将小长方体拖动到桌子左上角处,此时可以看到后一个长方体与桌边沿的距离是跟前一个相同的
4、然后我们再继续绘制两个桌脚

5、点击创建面板“标准基本体”中的“长方体”工具绘制出桌脚之间的横梁,然后将高度设置为50mm

6、接着将绘制出的横梁全部选中,再切换到正视图,然后按下F6锁定为Y轴,再用移动工具将所有横梁往下移动合适的距离

7、最后再分别选中绘制出的所有长方体,对颜色进行修改,然后进行渲染输出就可以了

根据上文讲解的3dmax设计出桌子的具体操作步骤,你们是不是都学会了呀!

