很多的玩家们都在使用3dmax,不过你们晓得3dmax是怎么制作吊顶的吗?今日在这里就为你们带来了3dmax制作吊顶的详细操作步骤。

1、首先打开3dMax,然后点击“新的空场景”创建一个矩形

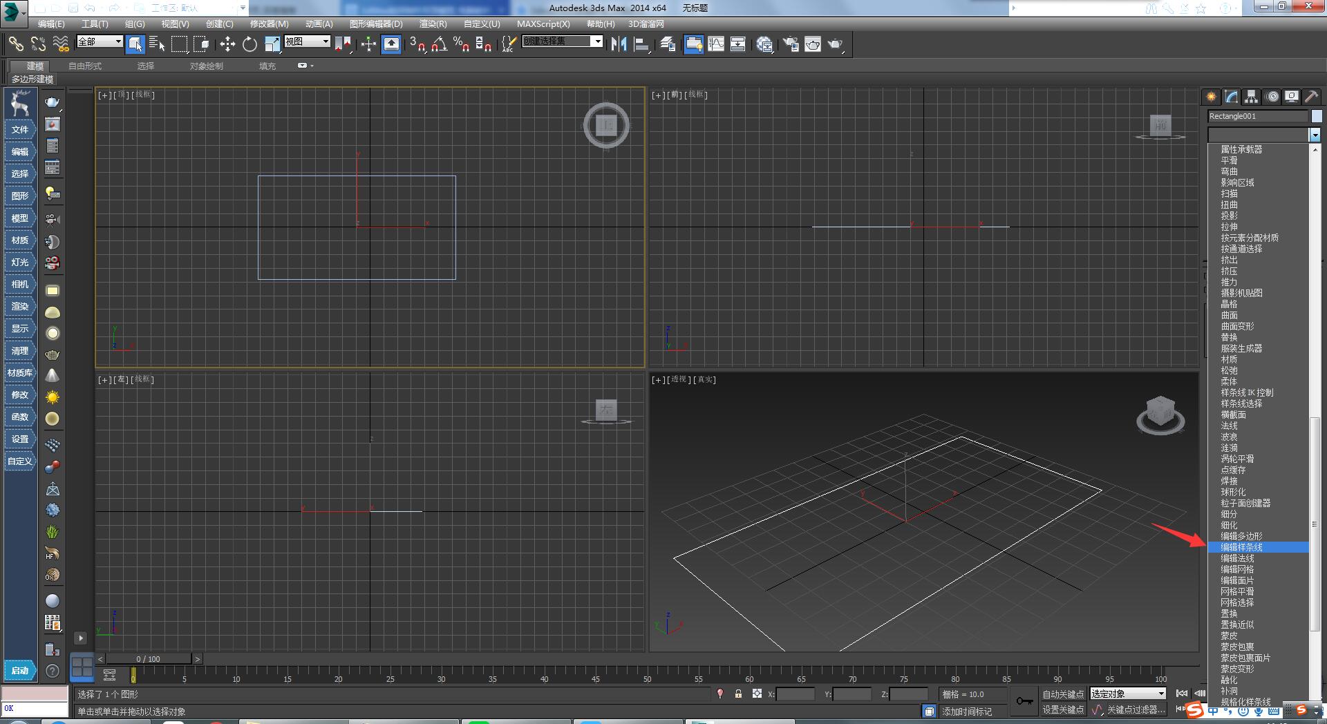
2、依次点击“修改”→“修改器列表”→“编辑样条线”

3、点击“样条线”,制作一个轮廓

4、点击“修改器列表”,在下拉框中选择“挤出”,然后在右侧设置参数

5、点击“修改器列表器”,在下拉框中选择“编辑多边形”,再点击“多边形”

6、点击“倒角”,制作一个倒角,最后吊顶就制作出来了

根据上文讲解的3dmax制作吊顶的详细操作步骤,你们是不是都学会啦!

