如今不少网友会使用3dmax软件,不过部份朋友还不了解恢复默认快捷键的操作,所以下面就带来了3dmax恢复默认快捷键的操作教程,一起来看看吧!
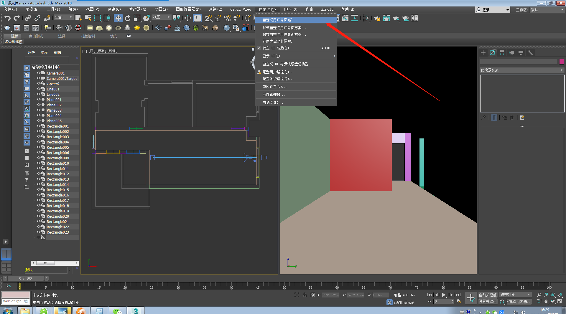
首先打开3ds max,然后点击菜单栏上的:自定义选项

之后点击下来菜单下的:自定义用户界面。这时在窗口左上角的键盘选项,之后点击右下角:重置 按钮 。

最后在弹出的窗口中的确认按钮,就能将快捷键恢复默认

以上就是IE浏览器中文网站为大家带来的3dmax恢复默认快捷键的操作教程,希望对大家有所帮助,手机百度或者关注IE浏览器中文网站,每天了解最新的资讯内容。

