许多小伙伴对于maya如何利用变形功能弯曲模型不是很了解,那就来看一看乐呵呵网小编准备的maya利用变形功能弯曲模型操作步骤分享吧!感兴趣的小伙伴不要错过咯!
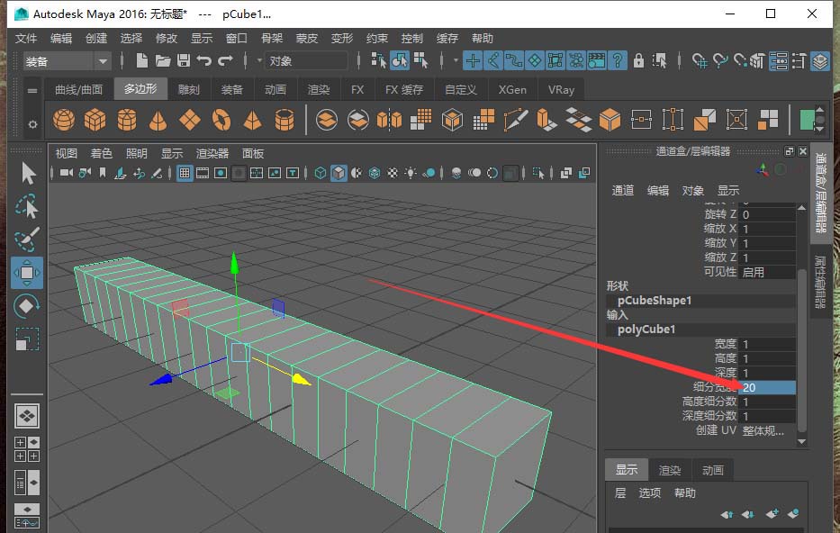
1、首先新建一个立方体模型。调整其宽度分段数为20. 用缩放工具将其拉长。效果如图。

2、然后找到变形菜单,找到变形->非线性->弯曲

3、单击弯曲指令后,视图中多一个bend1handle对象。这个是弯曲控制柄。

4、同样的可以动过旋转和移动工具调整控制柄的位置。也可以在大纲视图中选中这个控制柄对象。


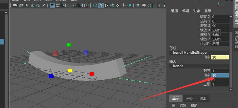
5、点开右边的“输入”,修改下面的曲率数值。注意,上面的那个黄色的显示数值是不能修改的。

6、若选中pCube1进行缩放,我们看到,弯曲效果被实时的应用了。
maya相关攻略推荐:
maya如何建模布线人体体块?建模布线人体体块操作流程一览
maya如何把模型转为xgen曲线?把模型转为xgen曲线步骤解析
maya多边形补面消失怎么办?maya多边形补面消失解决方法解析

以上就是maya利用变形功能弯曲模型操作步骤分享的全部内容了,更多软件教程尽在IE浏览器中文网站!

