Blender怎么插入面,很多朋友在使用中都存在这个疑惑,那就来看看乐呵呵网小编为大家带来Blender面插入步骤分享,感兴趣的朋友可以了解一下哦~

首先我们打开blender创建一个立方体。

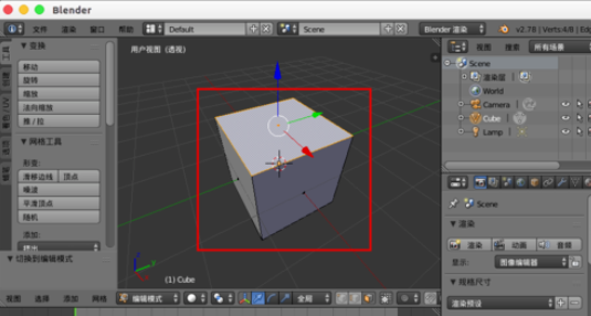
这时tab进入“编辑模式”,选择一个面。

接着我们按“W”选择“内插面”,或者直接“i”键。

然后我们移动鼠标就可以缩放插入的面了。

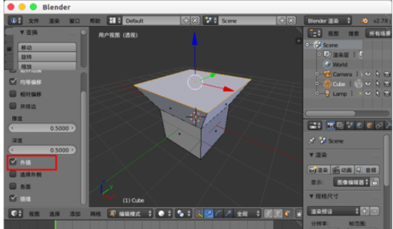
接着我们在左边我们可以调节新插入面的“厚度”,比如设置成0.8就小了好多。

再调节“深度”,设置为-0.5/0.5我们发现面凹陷或者凸出。


这时我们勾选“外插”,就会向外插入面,还有许多其它设置我们可以自己尝试。

其实我么插入面,也可以使用e挤出,然后s进行缩放,但是这种“i”直接插入的好处就是可以灵活设置深度、厚度等数值就可以得到自己需要的面。
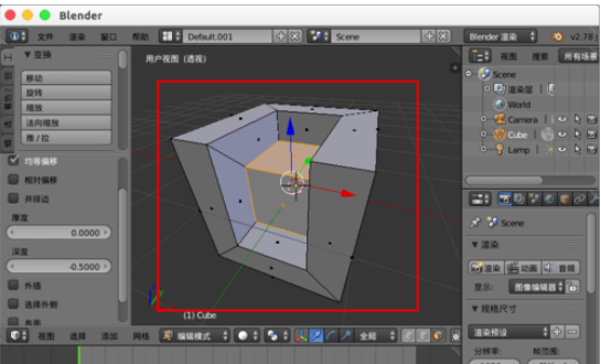
像如果我们选择两个相邻的面,通过“i”插入后,可以任意设置厚度数值,深度为0这样就固定了深度。

Blender相关攻略推荐:
blender怎么制作蜂窝网格?制作蜂窝网格的步骤一览
Blender怎么去除阴影?Blender去除阴影步骤详
然后再次“i”插入面,这次固定厚度为0,设置深度就可以得到一个小沙发座椅。

以上就是乐呵呵网小编今日为大家带来的Blender面插入步骤分享,更多软件教程尽在IE浏览器中文网站!

