三星在北京举办发布会,新一代旗舰手机Galaxy Note7正式与国内用户见面。在发布会上,三星虽未公布在中国大陆地区的具体售价,但发布会结束后,三星Galaxy Note7迅速上线国内各大电商平台,并开启预定,售价5988元。国行售价基本符合预期,并没有带来太多惊喜。
对于打算购买该机的用户恐怕有些问题要纠结了,买国行还是买水货?买水货的话哪个版本最便宜?水货各版本之间有何差别?买国行的话在哪里买最划算?这些问题都着实令人头疼,本文我们就这些大家关心的购买问题来分析分析下三星note7购买全攻略,希望为大家购机提供帮助。
三星note7购买全攻略
三星Galaxy Note7在美国纽约正式发布之后,就迅速占据了各家媒体头条,对于这款手机的特性和主要卖点,相信大家都已经十分了解,在这里我们不再做详细介绍。
下面进入正题,对于国内用户来说,毫无疑问国行版是绝大多数人都会选择的版本。虽然在价格上并不是最有优势,但国行除了能够享有官方保修外,还可使用水货手机不支持的Samsung Pay服务。
目前三星中国官网以及国内各大电商平台都已经开启三星Galaxy Note7的预约,包括京东商城、苏宁易购、天猫商城等等,通过电商平台都可以很方便地预约你的三星Galaxy Note7了。所有国内电商平台开始发货时间均为9月1日,最快9月1日当天就可收到货。
一、在哪儿买最划算
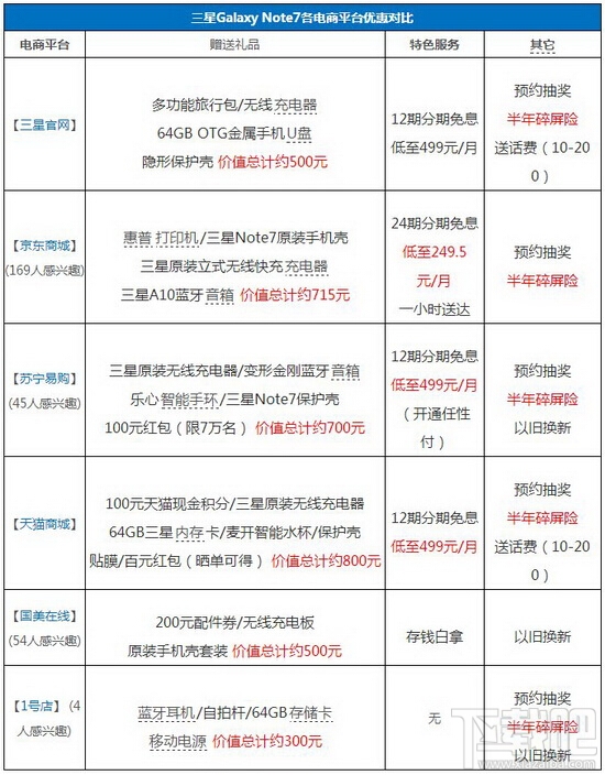
各大电商的预定方式都近似,但各有各的优惠,在预定前不妨仔细比较下,看哪个电商平台的优惠政策对于自己来说最合适。先为大家列出一个表格,不喜欢看冗长介绍的可以通过表格进行比较,选择适合自己的平台。

三星官方商城:多重豪礼+12期分期免息+额外优惠【点击查看详情】

这一次三星官方商城也是十分厚道,在官网预约的用户可获得多功能旅行包+无线充电器+64GB OTG金属手机U盘+隐形保护壳,实物赠品总价值约500元。
另外,对于三星Galaxy Note7这款双曲屏手机来说,换屏费用无疑会非常高昂,即便不是当前业界最贵也肯定是数一数二。
三星官方商城比较贴心地为预定用户赠送价值138元的碎屏险(国内多数电商平台都有赠送),保险时间为半年。这是比较实用的。
三星官网支持多家银行信用卡12期分期免息,还款额低至499元/月,这对于绝大多数用户来说基本上都不存在还款压力。另外,在8月26日-29日上午10点后前53名下单并付款成功的订单还可享额外优惠。
京东商城:0月预约/99元预定+24期白条免息+豪华礼包+抽奖

对于三星Galaxy Note7这样的旗舰手机,各大电商和都是不吝礼品,京东这一次便送出了囊括惠普打印机、三星Note7原装手机壳、三星原装立式无线快充充电器、三星A10蓝牙音箱在内的豪华大礼包。这些赠品目前在京东商城都有售,这些赠品价值总计715元,先不说这些赠品自己是否需要,但至少京东诚意是有的。
除了以上这些实物赠品,在9月1日-2日完成付款的话,京东商城还提供高到24期的白条免息服务,每期低到仅需249.5元。这对于大多数的在校大学生来说甚至都不存在还款压力,这一项优惠还是比较吸引人的。
但需要注意的是,只有在9月1日-2日完成付款才可享受24期分期免息优惠,在9月3日及以后付款的话,则仅可获得3/6/12期白条免息,24期息费五折的优惠。
其它的诸如购机返100元E卡(仅可用于购买京东自营商品)、以旧换新、半年碎屏保等服务看起来就没有那么大的吸引力了,尤其是像0元预约抽奖,更是看得见摸不着的东西。
苏宁易购:99元预定+配件礼包

同样,在苏宁易购也有很多礼品相送:原厂无线充电器+变形金刚蓝牙音箱+智能手环+保护壳+100元红包(限7万名),价值总计约700元。在预定活动期间,在苏宁易购开通任性付即可享12期分期免息,还款额低至499元/月。
除了实物赠品,苏宁易购准备了还算丰厚的抽奖活动,奖池包含7部三星Galaxy Note7手机+7部三星Galaxy C7手机+200个蓝牙耳机+200个自拍杆+200个移动电源+1万个20元手机配件券。
另外,开售当天前200名下单付款购买Note7可获得三星Gear VR2(价值千元左右)一个。但对于大多数人来说,大奖都是看得见摸不着的,实际能落到消费者手中的实惠可能并没有多少。
天猫商城:12期分期免息+配件礼包+抽奖

天猫商城的套路整体上与京东商城大同小异,主要为三类:配件礼包+分期免息+抽奖。配件礼包包括:100元天猫现金积分+三星原装无线充电器+64GB三星内存卡+麦开智能水杯+6个月碎屏险以及保护壳、贴膜、晒单百元红包等。
其中价值高到的赠品应该就是智能水杯(由产品图判断应该是麦开2代)了,价值约349元。实物赠品总价值约在800元左右。
天猫商城也和京东商城一样,提供免息分期付款服务,高到支持12期分期免息服务,每月需还款499元。抽奖方面,天猫商城奖池为:1台三星Galaxy S7+3台三星Galaxy C7+100个蓝牙音箱+200个OTG 32GB U盘+2万张20元配件券。
1号店:配件礼包+抽奖 吸引力不大

1号店提供的是0元预约服务,预约用户可获得包括蓝牙耳机+自拍杆+64GB存储卡+移动电源在内的配件大礼包,价值总计约300元。
当然1号店也准备了抽奖活动,奖池:1张三星Note7 2000元抵用券1张+50张爱奇艺月卡+10个小猴音响+15个三星存储卡。
显然,1号店的所提供的优惠在前几家电商面前四号没有优势。截至完稿前,其官方页面所显示总预约量未超过千人。
国美在线:存钱白拿+送礼
在国美在线,有关三星Galaxy Note7的预约活动就相对冷清了一些。在国美在线预约购机送200元配件券+无线充电板+原装手机壳套装。
除此之外,预约页面还显示该机将参加存钱白拿活动,但目前暂未上线。整体上,相比其它电商平台的优惠力度小很多。
综合比较各大电商平台,就赠送商品总价值以及综合服务而言,无疑京东商城具备优势。
二、关于0元预约与99元预定
在各大电商平台中,京东商城同时接受0元预约与99元预定,其它电商平台则或接受0元预约或接受99元预定,各家情况不尽相同。
就京东而言,两种方式的大致区别在于预定用户的货源会得到优先保障,而预约用户则需在9月1日发售日进行抢购。
相信会有不少用户存在这样的担心,支付定金之后如果改变主意不想买了,怎么办?那定金是不是就无法退回来了?

按照预定规则“支付定金后,若非商家责任,恕不退还”,电商平台的确有理由不退还定金。但是,要知道各大主流电商平台同时还支持“7天无理由退货”,即便是支付定金之后不想购买了,也一定要支付尾款,完成购买,再以7天无理由进行退货。
而定金是包含在商品总价中的,届时会一并退回。不用质疑这样做究竟是否可行,还记得三星Galaxy S7 edge蝙蝠侠的预定活动吗,我就这样干过。
所以,0元预约基本上就是一个摆设,因此建议有意向购买三星Galaxy Note7的用户尽量支付定金进行预定。
看完了国行,我们还是简单聊一聊水货版本。因为按照以往三星旗舰手机的行情来看,当供货稳定之后,行水之间差价一般能达到千元左右,水货在价格上有着天然的优势,这是吸引用户购买的最主要原因。当然水货手机也有利有弊,就拿港版来说,无官方保修、无法使用Samsung Pay。
下面我们对国内可能买到的各种水货版本三星Galaxy Note7来做一些比较,有打算购买水货手机的用户可做参考。
三、各版本之间有什么区别?水货哪个最划算?
在国内,对于三星Galaxy Note7这款手机来说,除国行外,能买到的水货版本一般还有欧版、美版、港版和韩版。
几大版本的主要区别在处理器方面,欧版以及韩版搭载的是三星Exynos 8890处理器,而美版、港版和国行则搭载高通骁龙820处理器。
就处理器性能而言,三星Exynos 8890略逊于骁龙820,但差距十分微小,完全不足以作为购机的参考因素。其它方面,除国行外,其余各版本均在手机正面顶部印有“SAMSUNG”logo,欧版、韩版不支持双卡双待。

价格方面,三星目前已公布Galaxy Note7在美国、英国、香港、韩国、台湾地区的售价,分别为美国849.99美元(折合人民币5640元)、英国699英镑(折合人民币6177元)、香港6198元港币(约合人民币5300元)、韩国1087000韩元(折合人民币6604元)、台湾地区26900新台币(约合人民币5711元)。
但目前水货版本手机并未在国内大面积开卖,因此以上折合成人民币的价格只能作为参考,实际售价还会受到货源数量、流通渠道等多方面的影响,到手价会与各地区的官方售价差距较大。并且在开卖初期,水货手机价格波动也会比较大。
就已经公布的官方售价而言并综合以往三星旗舰机型的水货行情,港版依然是售价低到的版本。
简单说说【关于水货手机的购买渠道】。对于大多数用户来说,线下零售商是购买水货手机最主要的渠道。实际上现在,线上也有很多靠谱的水货手机购买平台。
首先是大家都比较熟悉的淘宝,虽然淘宝鱼龙混杂,水比较深,但目前三星Galaxy Note7刚刚上市发布,市面上不存在翻新机的可能,当前也可放心入手。淘宝商家众多,价格也是淘宝的最主要优势。
除了淘宝,在京东商城的全球购页面,也已经有水货版本Note7在售,京东全球购入驻商家受京东平台监管,在货源以及售后服务商相对更有保障,也可放心购买。
四、关于水货手机的保修政策
对于打算购买水货手机的用户来说,顾虑最多的可能就是保修问题了。关于港版,三星的官方保修政策为,在港澳地区正规商场购买的三星机器,凭购买的票据在大陆指定的客服中心可享受保修。
但对一般用户来说,就大陆的水货购买渠道而言,无论是电子卖场还是淘宝商家,绝大多数都是无法提供正规购买票据的。
因此对于大多数用户购买到的港版三星手机来说,基本上都是无法享受官方的保修服务的。这一点,在购机前还是需要仔细考虑的。
其余水货版本在国内均无法享受官方保修服务。但其实也无妨,因为现在在淘宝或者其它电商平台购买水货手机一般情况下商家都会免费提供一年甚至更长的店铺保修,在淘宝购买时可选择信誉较高的商家购买。
目前京东、苏宁等国内知名电商渠道都有第三方商家入驻,这些商家在平台上的销售行为受平台监管,也可放心购买。
总结:单就三星Galaxy Note7各版本售价来看,无疑港版在价格上最有优势,但除非是由正规渠道购买到的港行手机,否则是基本上无法在大陆地区享受保修服务的,有利有弊。
国行虽然售价相比港版要贵700元左右,但我们也看到在各大电商的预定活动中,都给出了各种各样的优惠让利,送配件、送免息等等,如果不是一定要购买裸机的话,国行版本也是很实惠的选择,并且还有港版不能享受的官方保修。
因此对于大多数用户,我建议购买国行,而在比较了各大电商的预定活动之后,京东商城优惠让利幅度比较大,优势明显,建议支付定金进行预定。

